本文最后更新于384 天前,其中的信息可能已经过时,如有错误请发送邮件到big_fw@foxmail.com
核心功能与原理
- 共模噪声抑制 Bob-Smith电路通过75Ω电阻与高压电容串联接地,为共模噪声提供低阻抗回流路径,有效抑制双绞线中的共模干扰。例如,网线中的共模电流会通过该路径直接导入地,减少对PHY芯片的干扰。
- 浪涌防护
- 共模浪涌(4kV):浪涌电流通过RJ45→变压器中心抽头→75Ω电阻→电容→地泄放,要求电阻、电容和变压器能承受高电压冲击。
- 差模浪涌(2kV):差模浪涌通过变压器耦合到PHY侧,需在数据线靠近PHY处放置TVS器件防护。
- EMC辐射优化 通过滤除高频杂波(如1500pF电容滤除倍频干扰),降低网口辐射发射(RE)约10dB,避免电磁兼容性问题。
典型电路结构
根据中心抽头的处理形式,我们一般分为电压型和电流型。
电流型:电流型请注意在PHY侧,网口变压器(Transformer)中心抽头是上拉到Vcc电源的;上拉电源大小取决于CPU端驱动能力的大小,有的是1.8V,有的是2.5V,也有其他的电压

电压型:电压型的是接电容到地,不接电源。电容的大小一般是100nF,如果EMC测试不过也可以尝试其他值。

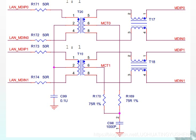
Bob-Smith电路通常由以下元件构成(以百兆以太网为例):
- 75Ω电阻:每个RJ45未使用的引脚通过75Ω电阻串联后接地。
- 高压电容(如1500pF/2kV):串联在电阻与地之间,滤除高频噪声并承受浪涌电压。
- 网络变压器中心抽头连接:变压器次级中心抽头通过电阻和电容接地,形成共模电流回路。
设计关键点
- 元件选型要求
- 电阻:需采用大封装(如0805或1206)以承受浪涌功率,建议1%精度。
- 电容:耐压需高于浪涌测试等级(如4kV共模需4kV电容或串联2个2kV电容)。
- PCB布局布线优化
- 电阻和电容应靠近RJ45接口,缩短泄放路径,降低寄生电感对高频干扰的影响。
- 高压区(如RJ45侧)与低压区(如PHY侧)需保持间距(≥2.3mm),满足4kV共模防护要求。
- 差分信号线(如TX±、RX±)需严格等长,间距遵循3W规则(线间距≥3倍线宽),减少串扰
- 浪涌泄放路径(RJ45→变压器→电阻→电容→地)需避免迂回,必要时在PCB边缘设置隔离带,防止浪涌电流影响内部电路
- 特殊场景适配
- PoE供电:若设备支持PoE,需在Bob-Smith电路中串联电容(如102电容),隔离直流路径以避免影响PD检测。
- 千兆网口:由于8根线均被占用,Bob-Smith电路可能简化,但需通过其他方式(如集成共模扼流圈)实现共模抑制。
争议与验证
- 阻抗匹配争议 传统观点认为75Ω电阻用于匹配双绞线阻抗,但实验表明:
- 更换为50Ω或100Ω电阻后,网口一致性测试(眼图、抖动等)仍能通过。
- 千兆网口无Bob-Smith电路仍正常工作,质疑其阻抗匹配必要性。 验证一第一个阻抗概念:大家持有阻抗变换的原因是,网口必然搭配网线,而网线的阻抗是双绞线的75欧姆,此时的75欧姆讲的是双绞线差分阻抗; 第二个阻抗概念:在PCB板上,两对差分线阻抗,每个都是100欧姆的差分阻抗,单端阻抗未说明; 第三个阻抗概念:网口RJ45端子,对于百兆来讲,两两相接,再连接75欧姆电阻过高压电容到地,此时的75欧姆阻抗,是干什么用的? 第四个阻抗概念:靠近RJ45端子那边的网络变压器中心抽头连接75欧姆电阻,过电容到地,这个75欧姆又是做什么的? 第五个阻抗概念:千兆网口无法连接两个75欧电阻,但是差分阻抗也是100欧姆,又怎么讲?以上提到的阻抗前3点都是Bob Smith电路提到的,但是实际上没人说的清楚为什么是75欧姆?而我也认为75欧姆用来阻抗变换是不对的,因为双绞线是75欧姆,但是板子上是100欧姆,变压器是1:1绕组,怎么变换,完全没道理。况且,是不是如果此处不是75欧姆电阻,而是直接去掉、变成50欧姆或者直接100欧姆,此时是不是就不满足阻抗变换了,为此我进行如下验证:网口一致性测试验证 网口一致性测试,该测试用以判定网口电路的综合物理层连接指标,包含眼图、上升沿、下降沿、上冲、下冲、平衡度和传输抖动等指标。(可以参考链接中的泰克官网介绍)在高速信号传输中,我们知道,如果存在过充及下冲,则一定是信号传输阻抗发生变化,阻抗不匹配,进而导致信号出现反射等问题。所以我从下面三组处理中,分别测试网口一致性指标:(1)保留RJ45和网络变压器之间的4个电阻和1个电容; (2 )去掉网口RJ45端子未使用的4个pin,两两相连的2个电阻; (3)去掉所有的4个电阻和1个电容。此时网口一致性数据如下:
上表中的数据为实际数据,此时可以看出在结果比对中,分别为以上三种时,结果基本上变化很小,且网口一致性指标都是测试通过的,而且如果真的Bob Smith电路是有阻抗变换的作用的,我的以上操作(保留阻容、去掉电阻、去掉电阻电容)完全破环了阻抗平衡,但是实际上对网口一致性指标没有多大的影响,这是我认为该电路不具有阻抗变换的第一个原因。验证二还有,如果是阻抗变换,则我把75欧姆电阻换成其他值,是不是也会发生网口一致性测试不合格的情况。为此我做了如下实验: (1)将75欧电阻换成50欧姆; (2)将75欧电阻换成100欧姆的实际测试结果。
如上图所示,实际结果并不是如我们设想的那样,换成50欧和100欧之后,网口一致性测试未通过,而是75欧、50欧、100欧时网口一致性测试全部通过了,则说明该电路有阻抗变换的作用又行不通了。实际上以上结果在某些测试项目上50欧或者100欧甚至于要好于电阻为75欧时,所以再一次验证了该电路有阻抗变换作用是不正确的。还有一点就是千兆网8条信号线都使用了,此时75欧电阻都没有地方接了,但是这一点是通用的做法,为什么不考虑阻抗特性了。另外我还进行网口ping IP包测试,也无延迟,链路正常。
- 浪涌防护效果争议
- 部分案例显示,移除Bob-Smith电路后浪涌测试反而通过,可能因不当设计导致浪涌路径敏感元件损坏。
- 正确设计的电路需确保电阻、电容耐压及PCB间距符合标准。IEC61000-4-5为电子产品雷击浪涌测试标准,具体请查看链接对应说明。在进行通信端口浪涌防护能力测试时,需要进行共模和差模测试两组测试,测试次数依据各公司和专业认证测试公司,一般是正负各5次。一般而言我们要进行共模4KV(电压等级)和差模2KV(电压等级)的测试,下面将会介绍共模测试和差模测试。共模防护共模测试就是将网口用测试工装将8条线全部接在一起,在8条线结点和主板地之间加上4KV标准定义波形电压,测试电压波形见通讯端口浪涌测试相关标准,此时浪涌的泄放路径是什么呢? 如下图:
因为8条线接在一起,所以浪涌方向一致,因此以1条信号线(蓝色)和1条未连接线(绿色)做浪涌泄放的说明。蓝色信号线浪涌泄放:浪涌是先经过变压器一端,从中心抽头出来,再经过75欧电阻和高压电容到地;所以需要变压器、电阻、电容都能抗住4KV浪涌冲击。绿色线浪涌泄放:浪涌泄放是先经过电阻,再经过电容直接到地,因此需要电阻和电容能抵抗住4KV浪涌冲击。差模防护差模测试是在传输数据的差分线上测试,一端接2KV正,一端接2KV负极;百兆网口测试2组、千兆网口测试4组。百兆网口测试如下图:
下面以一组差分线作说明。蓝色为网络变压器右侧浪涌路径,可以看到需要抗住2KV浪涌,必须要网络变压器自己可以抵抗,因为没有其余泄放路径。绿色为网络变压器左侧浪涌路径,也就是靠近CPU端口;因为差模直接通过变压器耦合到CPU一侧线圈,所以此时上图中的CPU两个引脚必须抵抗2KV冲击,但是为了保护CPU,我们一般在数据线上靠近CPU放置小电阻、在CPU连接的差分线之间放置双向TVS器件来保护CPU,不会被浪涌打坏。
- 降低EMC辐射电感如上图所示的几个点,在电流型Bob电路时,上拉电源上连接电感,是用来减小高频干扰,高频干扰有什么危害?高频信号在频域中含有丰富的谐波,或导致较强的电磁场变化,导致辐射超标。###### 电容中心抽头电容什么作用,中心抽头的作用也是降低交流阻抗,将高频交流信号短路到地,所以L和C组成LC滤波器,降低高频干扰。共模电感网口变压器的共模电感,就是电流型中的T10、T14、T17、T18,我们知道辐射超标一般都是共模电流导致的,而共模电感就是来消耗差分线路中的共模电流的,而对差模电流基本无影响。







